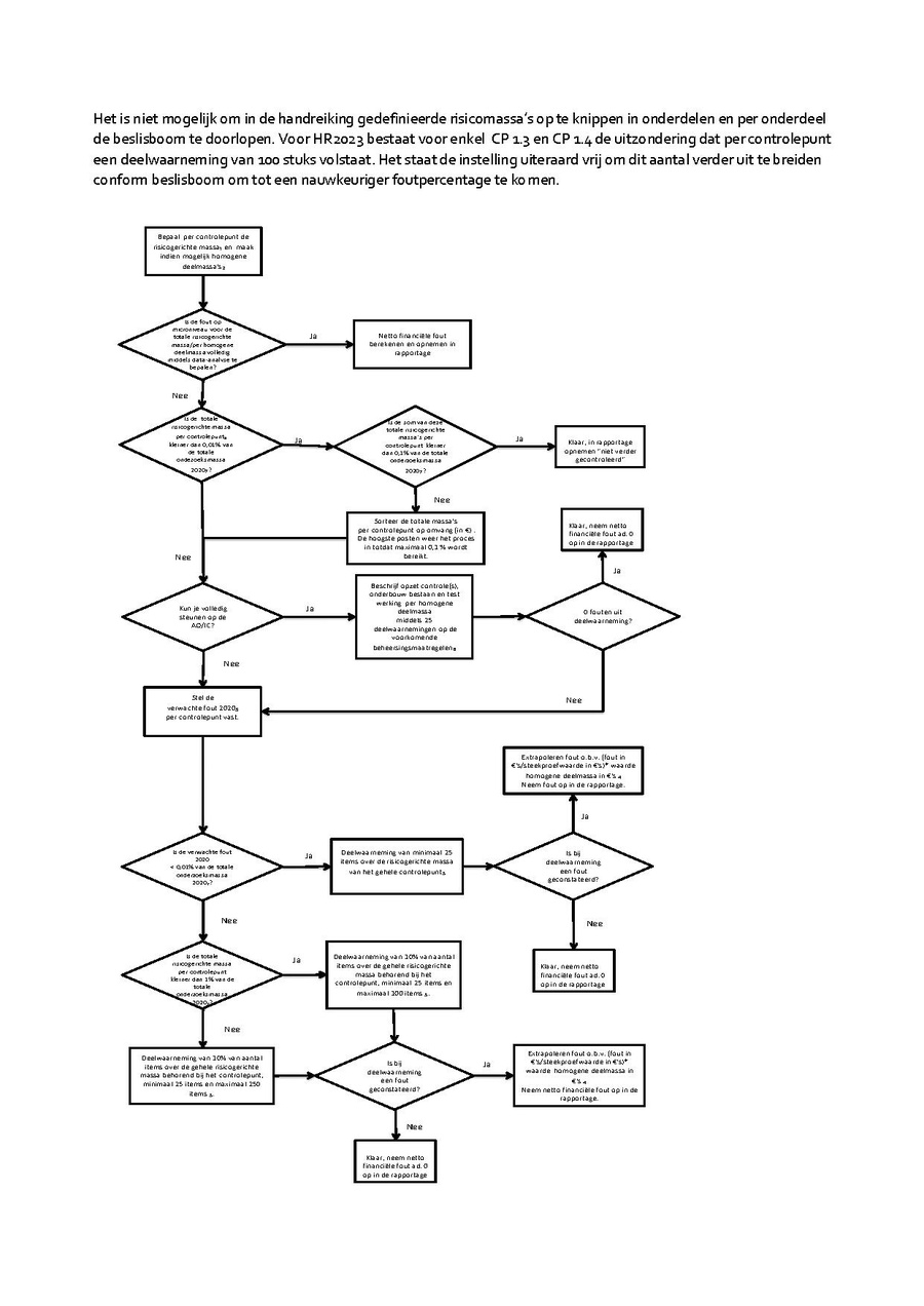
Handreiking Rechtmatigheidscontroles 2023 MSZ

Uit normenkaderzorg.nl
Naar navigatie springen Naar zoeken springen


page1

page2

page3

page4

page5

page6

page7

page8

page9

page10

page11

page12

page13

page14

page15

page16

page17

page18

page19

page20

page21

page22

page23

page24

page25

page26

page27

page28

page29

page30

page31

page32

page33

page34

page35

page36

page37

page38

page39

page40

page41

page42

page43

page44

page45

page46

page47

page48

page49

page50

page51

page52

page53

page54

page55

page56

page57

page58

page59

page60

page61

page62

page63

page64